世界華人建築師協會
WACA 2022
第二屆研究生“活力再生與城市更新”規劃設計競賽
評審報道與獲獎名單公布
第二屆研究生“活力再生與城市更新”規劃設計競賽評圖活動於2023年7月4日下午,在瀋陽建築大學建築博物館隆重開展。本次活動由世界華人建築師協會(WACA)主辦,遼寧省教育廳批準成立的遼寧省國土空間規劃信息技術研究生創新與學術交流中心承辦,旨在邀請國內外城鄉規劃、建築學、風景園林等相關專業的研究生為城市更新灌註新思考,提供新方案。
WACA秘書長黃勇教授作為評委受邀參與評選流程,他充分肯定了活動全程的組織工作的積極性與最終評圖研討的有效性,在感謝相關工作人員的付出後對能參加此次活動表示榮幸。增進學術交流和關註當下全球性都市建築問題是WACA的協會宗旨,此次競賽的開展在削減國內外學術交流的距離壁壘的同時,充分表現各學生對城市更新的理解,為人與自然和諧共生目標的實現添磚加瓦。
一、競賽概況
城市更新是城市發展的永恒主題。探討如何激活再生這些地段的空間活力也是專業熱點領域。隨著我國城市建設的快速發展,如何織補產業轉型過程中出現的城市用地及空間的斷點,使之重新嵌入城市的藍圖,並通過激活空間活力,構築歷史與未來的橋梁,是每一代設計人所需思考的問題。
第二屆研究生”活力再生與城市更新”規劃設計競賽由世界華人建築師協會(WACA)主辦,由遼寧省教育廳批準成立的遼寧省國土空間規劃信息技術研究生創新與學術交流中心承辦,邀請國內外城鄉規劃學、建築學、風景園林等相關專業的研究生同學參加,為哈爾濱江北船廠社區活化與更新出謀劃策。
競賽於2022年9月進行線上開題,有大約300名師生觀看。到報名截止,共有30所國內高校、2所國外高校,約866名來自城鄉規劃學、城市規劃、建築學、建築技術、風景園林、環境設計、工業設計、土木工程等專業的研究生報名參賽(每組4-6名學生)。到2023年1月,共收到109份設計稿件。本次競賽參賽作品內容紮實、風格穩健、表達清晰,並基於時代背景有一定的創新思考。

二、評審過程
本次競賽評圖,邀請到的專家有:朱子瑜教授級高級城市規劃師(中國城市規劃設計研究院原總規劃師,本次競賽評圖評委組組長)、黃勇教授(瀋陽建築大學建築與規劃學院院長、世界華人建築師協會秘書長)、曾鵬教授(天津大學建築學院副院長、中國城市規劃學會城市更新學術委員會委員)、張建軍副局長(哈爾濱市自然資源和規劃局副局長、哈爾濱市城鄉規劃設計研究院院長)、趙誌強副總工程師(哈爾濱市城鄉規劃設計研究院副總工程師,風景園林所所長)。
競賽評圖在瀋陽建築大學建築博物館一樓大廳舉行,所有圖紙均以展板形式進行展示,供評委專家評判。每套設計方案均以數字編號進行標註,不體現任何參賽信息。

評委合影(攝影:王靖)

評圖環境,瀋陽建築大學建築博物館
評圖在下午3點開始,先由瀋陽建築大學研究生院院長袁敬誠教授向各位評圖評委介紹地塊信息與設計條件。之後在朱子瑜組長安排下,各位評委開始評圖並在評分表上進行勾選,選擇優秀作品。
在朱子瑜組長組織下,每位評委對設計方案進行點評與觀點闡述,發表對於作品優缺點的看法和建議。在公開透明的評圖過程中,保證每份獲獎作品的選擇都是得到所有評委認可的優秀方案。(全程視頻記錄,保證公平公正)
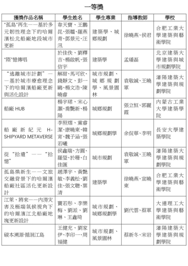
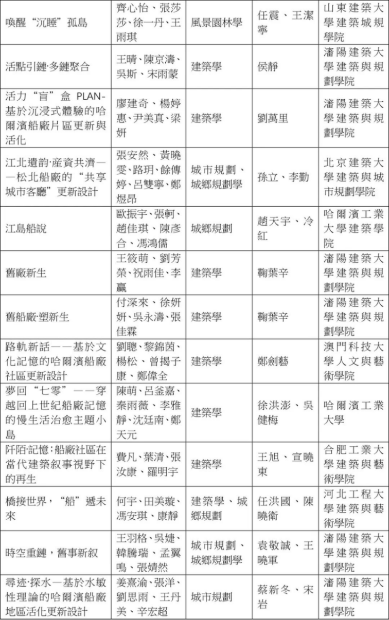
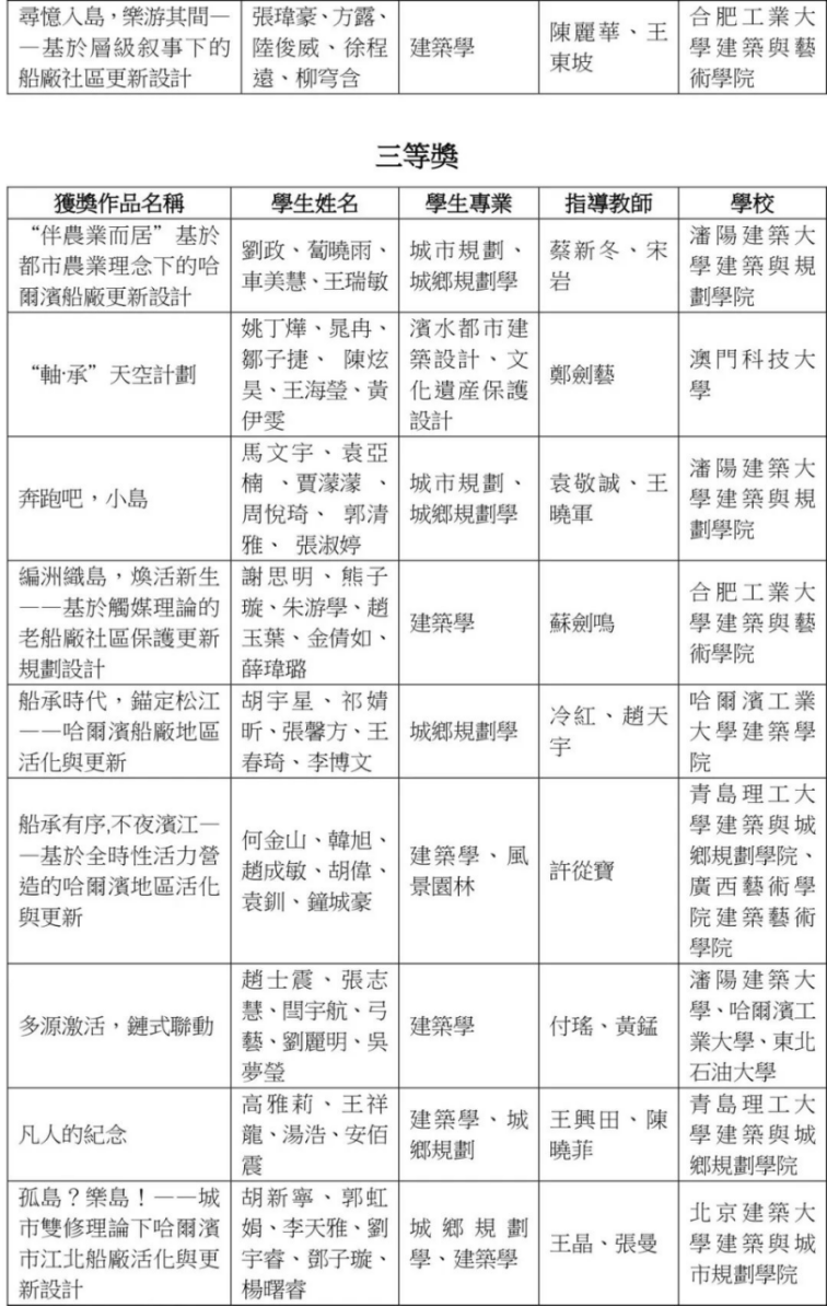
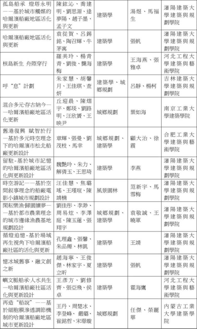
經過4個多小時的評審,共選出一等獎作品9份、二等獎作品22份、三等獎作品25份。(獲獎名單見附表)

競賽組織團隊為專家講解設計主題和地塊條件(攝影:王靖)


專家打分(攝影:王靖、王佑東)

專家評圖(攝影:王靖)
三、競賽趨勢與專家共識
評委專家認為本次競賽參賽作品方案水平普遍較高,圖面表達清晰,有一定的創作水準。通過設計方案可以體現不同專業對於設計地塊和設計主題的理解,也體現了不同專業在城市更新與空間活力問題上的相互交融與專業特色。
通過本次設計競賽可以觀察到如下趨勢:
①多院校、多專業合作完成競賽作品的設計組越來越多,②以院校為單位進行組織投稿呈現的作品質量一定程度上好於“單打獨鬥”,③不同專業在空間設計上呈現的方式區別明顯,但又有跨專業融合的趨勢,④大多數參賽作品對於城市更新或城市規劃領域的熱點問題是比較關註的,⑤對於地塊與現狀的理解也多種多樣的,可以體現出相對復雜的船廠社區未來發展的可能性,⑥針對本地塊的特點,對於生態功能、水岸環境等自然條件的考慮大部分方案是有所涉及的;但是個別設計方案也存在一些不足,如:①過度強調概念和理念的設計方案,而空間形態設計沒有能很好的展現出設計理念,設計手法相對薄弱,②再有就是過度強調空間形態的新穎,而忽視了方案”落地”的可能性,過於脫離現實,③對於地塊條件考慮不充分,燈塔、碼頭、濕地資源等都沒有充分的利用到更新設計方案,等等。
四、競賽作品展
競賽獲獎的一等獎、二等獎作品在瀋陽建築大學建築博物館一樓展廳進行展出,歡迎各位老師與同學在假期期間參觀學習。

瀋陽建築大學建築博物館一樓展廳正在進行獲獎作品展
获奖作品展示(一等奖)

“孤島”再生——基於多元韌性理念下的哈爾濱松北船廠地段城市更新,韋天寶、王鵬昆、張韞、羅燕青、鄧景元、汪汛,合肥工業大學建築與藝術學院

“際”憶傳唱,於佳佚、劉釋吉、楊啟帆、張信宇,北京建築大學建築與城市規劃學院

“逃離城市計劃”——基於城市療愈理念下的哈爾濱船廠更新與活化設計,解甜、馬可欣、錢靜文、彭一鷗、楊文浩、陳曉睿,瀋陽建築大學建築與規劃學院

船廠HUB,楊宇珺、宋心灝、喬艷新、楊陽,內蒙古工業大學建築學院

船廠新紀元H-SHIPYARD METAVERSE,李照熠、黨睿潔、康曉東、韓宵、魏子涵、張若曦,長安大學建築學院

從“拾遺”——“拾憶”,侯鑫瑞、方圓、羅瑩、於珊、白佳匯,瀋陽建築大學建築與規劃學院

孤島煥新生——文旅交融背景下的哈爾濱船廠社區活化更新設計,趙澤宇、黃艷敏、李義松、劉佳、張文聰、葉清,合肥工業大學建築與藝術學院

江萊、將來——內澇災害及極端氣候視角下的哈爾濱江北船廠地塊更新設計,竇若彤、李樂梅、劉派、劉琳、王鑫琦,大連理工大學建築與藝術學院

碳本溯源·循洄江島,王健充、劉家伊、李印一、周福健,瀋陽建築大學建築與規劃學院
附表
獲獎名單:(按作品名稱首字母排序)
後續獲獎證書將以下表中信息進行製作,如對信息有更正請於自發表時間起7日內告知,郵箱:2248374217@qq.com。






世界華人建築師協會第六屆秘書處
研究生“活力再生與城市更新”規劃設計競賽組委會
供稿:組委會
圖片來源:王靖、王佑東、戴聖傑、章澤同
圖文排版:陳柯
責任編輯:石浩男